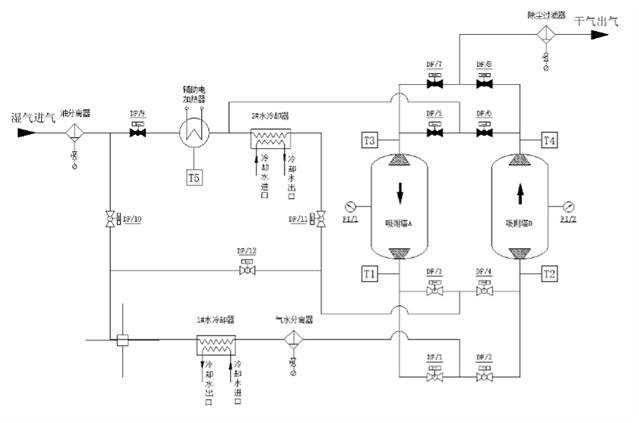
電解水制氫是一種較為方便的制取氫氣的方法。在充滿電解液的電解槽中通入直流電,水分子在電極上發生電化學反應,分解成氫氣和氧氣。通電后,電解池陰極產氫氣,陽極產氧氣,氫氣進入氫/水分離器,氧氣進入氧/水分離器。氫、氧經過初步除水后,分別進入氫氣干燥器和氧氣干燥器進行干燥。干燥器采用加熱再生閉式循環,全流量冷吹,零排放,加熱再生采用分流工藝,無需鼓風機等動力設備,工藝先進安全節能且露點穩定。
產品介紹
產品特點

1. 技術先進成熟、運行穩定可靠,24小時全年全自動連續運行;
2. 安全無泄壓無排放,零排放;
3. 露點穩定,吸附劑壽命長;
4. 裝置設備整體成撬,安裝方便,進出口連接即可。